Lecture 6: JavaScript & JQuery

Web Programming

J Mwaura

Lecture Outline

  1. Variables & Objects
  2. Loops in Javascript
  3. Objects and Methods in Mapping
  4. Event Listeners

window Object

window Object - to access the window that contains the web page

The window object has quite a few properties and methods that JavaScript can use to access and manipulate various characteristics of the window

The way window.location.href works is that window gets the window object, .location gets the window object's location object, and .href gets the location object's URL value

Global Object

All the window object's members are global. Thus window is a global object

There's no absolute rule about when to include and when to omit window dot in your code

The window object has 3 methods - alert, confirm, & prompt

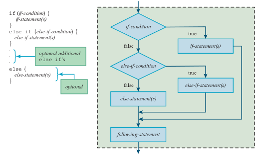
Statements - if itself & if else


Statements

if, else if Statements

while Loop

JavaScript provides 3 types of loop statements - while loop, do loop, & for loop

do Loop

for Loop

Variables and Objects

Variables that store objects are called object variables and they behave differently than variables that represent basic data types

  • Value variables - hold actual values

Objects are structures in memory and the corresponding variables do not contain the object data, instead, contain a pointer to the memory, where the structure with the object's data is stored

  • Reference variables - hold a reference to their values, and not the actual values

Objects and Methods

Objects have properties; values, and methods, which are functions that perform specific tasks associated with the object

Objects in JavaScript are extremely flexible in that they can store anything, including functions


Bitbucket: Objects and Methods


Home: Objects and Methods

Prototyping Custom Objects

The keyword this in JavaScript refers to the owner of a function and it's used frequently as a shorthand notation to the current object

When you use the this keyword in a method, it represents the owner of the method: the object to which the function is applied as a method

when you use the this keyword in an event listener, it refers to the object that fired the event


Bitbucket: Custom Objects


Home: Custom Objects

Custom Objects as Collections

Event Listeners

JavaScript's programming model is based on events

To associate a listener to an event, you must use the addListener() method passing as arguments the name of the object that fires the event, the name of the event, and the name of a function that will handle the event.

google.maps.events.addListener(map, "click", mapClicked);


Bitbucket: Collections


Home: Custom Collections

Custom Objects as Collections

Customized Marker

Examples

End of Lecture 6

Web Programming

That's it!

Queries about this Lesson, please send them to: jmwaura@jkuat.ac.ke

*References*

  • Google Maps; Power Tools for Maximizing the API, 2014 Evangelos Petroutsos
  • D3 Tips and Tricks; Interactive Data Visualization in a Web Browser, 2013 Malcolm Maclean
  • Interactive Data Visualization for the Web, 2013 Scott Murray
  • Web Programming with HTML5, CSS, and JavaScript, 2019 John Dean
  • Leaflet Documentation Leaflet Team
  • Google Documentation for developers Google Team
Courtesy of
Web Programming